汽车轻量化在线 首页 行业资讯汽车碳中和

工信部发布《工业领域碳达峰碳中和标准体系建设指南(2023版)》(征求意见稿)

2023-5-23 15:55 1352 0
简介
【汽车碳中和】为充分发挥标准在推进工业领域碳达峰碳中和工作中的支撑和引领作用,工业和信息化部近日组织编制完成了《工业领域碳达峰碳中和标准体系建设指南(2023版)》(征求意见稿)(以下简称《指南》)。《指 ...

【汽车碳中和】为充分发挥标准在推进工业领域碳达峰碳中和工作中的支撑和引领作用,工业和信息化部近日组织编制完成了《工业领域碳达峰碳中和标准体系建设指南(2023版)》(征求意见稿)(以下简称《指南》)。

图片

《指南》指出,到2025年,工业领域碳达峰碳中和标准体系基本建立。针对低碳技术发展现状、未来发展趋势以及工业领域行业发展需求,制定200项以上碳达峰急需标准。重点制定基础通用、核算与核查、低碳技术与装备等领域标准,为工业领域开展碳评估、降低碳排放等提供技术支撑。加快研制碳排放管理与评价类标准,推动工业领域深度减碳,引导相关产业低碳高质量发展。

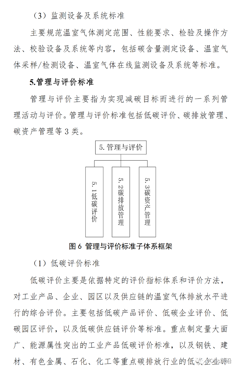
《指南》指出,工业领域碳达峰碳中和标准体系框架包括基础通用、核算与核查、技术与装备、监测、管理与评价等五大类标准。

全文 

     

图片

图片

图片

图片

图片

图片

图片

图片

图片

图片

图片

图片

图片

图片

图片

图片

图片

图片

图片

图片

图片

图片

图片

图片

图片

图片

图片

图片

图片

图片

图片

图片

图片

图片

图片

图片



路过

雷人

握手

鲜花

鸡蛋

相关阅读

精彩阅读

广告位

关注汽车轻量化最新动态

官方微信

汽车材料网

全国服务热线:

0551-63857995

地址:安徽省合肥市庐阳区四里河鼎鑫中心

邮编:230001 Email:service@qichecailiao.com

Powered by 汽车轻量化在线  皖ICP备10204426号-2

小黑屋-手机版- 汽车轻量化在线